根据《湖南省教育厅关于做好2026年湖南省普通高等学校专升本考试招生工作的通知》要求,各招生院校需在2026年2月14日前公布专升本招生章程。现各大院校陆续在进行招生简章,包括招生专业、考试科目以及考试大纲的公布,来看《湖南工程学院应用技术学院2026年专升本招生章程》。
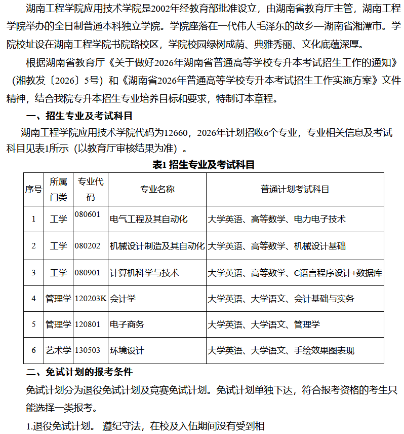
湖南工程学院应用技术学院2026年专升本计划招收6个专业:电气工程及其自动化、机械设计制造及其自动化、计算机科学与技术、会计学、电子商务、环境设计
停招1个专业:土木工程

部分内容来源于网络转载、学生投稿,如有侵权或对本站有任何意见、建议或者投诉,请联系邮箱(1296178999@qq.com)反馈。 未经本站授权,不得转载、摘编、复制或者建立镜像, 如有违反,本站将追究法律责任!
本文标签: 专升本招生 上一篇:张家界学院2026年专升本招生章程发布 下一篇:湖南应用技术学院2026年专升本招生章程发布