对于备考湖南专升本的考生而言,大学英语四级(CET-4)是一个无法绕开的话题。许多人疑惑:两者难度孰高孰低?备考能否兼顾?今天这篇文章乐贞教育专升本将从性质、目标、题型、难度等多个维度进行系统对比,助你厘清思路,高效备战。
一、 本质与目标:选拔性考试 vs. 水平性测试
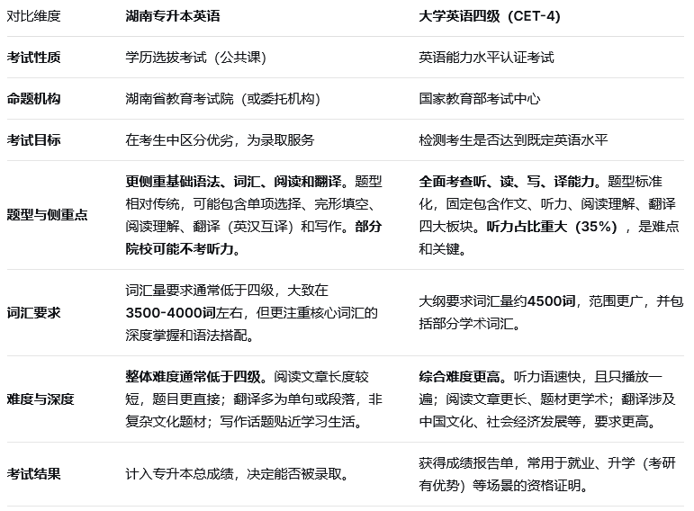
这是所有区别的根源。
湖南专升本英语:
性质:选拔性考试。它是“湖南省普通高等教育专升本考试”的公共必考科目之一,其核心功能是为本科院校选拔合格生源。
目标:服务于专升本录取。你的分数需要与其他考生竞争,分数越高,在总成绩中的贡献越大,录取优势越明显。它是一种 “常模参照测验” ,结果取决于你在全体考生中的相对位置。
大学英语四级(CET-4):
性质:水平性测试。它是由教育部主办,面向全国在校大学生的标准化考试,旨在测量和认定大学生的英语综合应用能力是否达到教学大纲规定的要求。
目标:检验个人英语水平。通常设有一个固定的合格线(常被社会默认为425分),你的成绩是自身能力的证明,与其他考生无关。它是一种 “标准参照测验” ,结果取决于你是否达到预设的标准。
二、 核心区别全景对比

下一篇文章,乐贞教育专升本继续带大家了解备考策略。
想要了解更多关于湖南统招专升本资讯,可以点击网页两侧的咨询探头直接咨询乐贞的专升本老师哦!
部分内容来源于网络转载、学生投稿,如有侵权或对本站有任何意见、建议或者投诉,请联系邮箱(1296178999@qq.com)反馈。 未经本站授权,不得转载、摘编、复制或者建立镜像, 如有违反,本站将追究法律责任!
本文标签: 专升本科目湖南专升本 上一篇:湖南专升本招生主力军:规模最大的6大专业解析 下一篇:湖南专升本英语 vs. 大学英语四级:如何高效备考?