2023年山西专升本报名正在进行中,考生们在报名前一定要提前准备好报名材料、领取好报名序号等,下面乐贞教育给大家整理了山西专升本报名前需要做的准备工作,一起看看吧。
1、考生号
没有考生号和初始密码不能登录报名系统,不能报名,一定要主动联系报名点领取考生号!
①2023年山西省应届毕业生:在专科学校领取
②省外和往届毕业的退役大学生士兵:在应征入伍地所在市招考中心领取
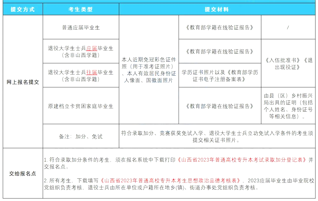
2、报名材料
报名时需要用到的材料,如下表所示,同学们根据自身情况,准备资料。

提醒:网上报名后,在报名系统中下载“体检表”“加分登记表”,可以加分的同学需要把《加分登记表》下载打印,交给报名点。
3、报名流程

要把所有流程走完才是报名完成,主要有基本信息填写、缴费、认证、资料上传等阶段,请仔细核对,谨慎填写!
4、报名浏览器
建议同学们使用电脑报名,使用360极速浏览器、谷歌浏览器等兼容性强的主流浏览器,不容易出错。
5、证件格式照
报名过程中最容易出现问题的就是上传证件照这个步骤。
证件照格式要求:
(1)本人近三个月正面、免冠、彩色头像电子证件照(白色背景);
(2)支持jpg或jpeg格式,大小不超过50k,宽高比例3:4;
(3)正脸头像,人像水平居中,姿态端正,双眼自然睁开并平视,耳朵对称,嘴巴自然闭合,左右肩膀平衡,头部和肩部要端正且不能过大或过小,以整体占照片的比例2/3为宜;
(4)照明光线均匀,脸部、鼻部不能发光,无高光、光斑,无阴影、红眼等;
(5)人像对焦准确,不模糊;
(6)不得化妆,不得配戴眼镜、隐形眼镜、美瞳拍照;
(7)图像应真实表达考生本人近期相貌,照片内容要求真实有效。
该照片后期将用作准考证、录取通知书、入学后学籍管理、档案材料等用途。证件照要和身份证照片做人脸比对,证件照不要太过“美颜”,以免审核不通过!
以上就是乐贞教育分享的全部内容,考生若想了解更多最新山西专升本考试资讯,可以到者乐贞教育官网了解,更有最新的2023/2024年山西专升本网课可以免费试听。
以上就是关于2023山西专升本报名前需要准备哪些东西?的全部内容了,如果你还有专升本相关的疑惑(如专升本报名、考试动态、院校招生简章、统考动态、专升本院校、历年真题、考试大纲、专升本等相关信息),可以在文章下方留下你的联系方式,老师会第一时间联系到你,为你答疑解惑哦!
部分内容来源于网络转载、学生投稿,如有侵权或对本站有任何意见、建议或者投诉,请联系邮箱(1296178999@qq.com)反馈。 未经本站授权,不得转载、摘编、复制或者建立镜像, 如有违反,本站将追究法律责任!
本文标签: 普通专升本山西专升本2023年专升本专升本报名前需要准备哪些 上一篇:2023年山西专升本报名证件照格式要求 下一篇:2023四川全日制专升本报名条件