如今,政策的出台越来越有利于高职院校的学生。抓住机会,继续提升自己,参加高考。我相信明天的儿子就是你!
前几天我和舍友小X无意中说起了毕业后的工作落地。在交流的过程中,我们忍不住叹气,总觉得自己好像没有什么技巧。如何才能收到企业的工作邀请?
小X:“你说我们这个本科毕业了可能没有好工作?学了四年,总觉得自己没有特别精通的技能!”
我:“是的,虽然我学到了很多知识,但我真的不擅长。如果我是老板,我不要我这样的人。”
小X:“学个技能真的好。都说行业有专业化,可以学好一门技能。出来就不怕没饭吃。”
我:“谁说没有?如今,高职院校越来越受到重视。不是,前几天教育部和财政部推出了“双高计划”,其中包括重点建设50所左右的高水平高职院校和150个左右的高水平专业群。”
小X:“但是现在这个社会还是比较看重学历的。不然也不用花那么多时间读本科,追求学历。”
我:“现在高职生可以通过自己的努力提高学历,比如普通高考。对于大学未毕业的专科生,只要能通过考试,就可以在理想学校完成2年本科学习,拿到本科毕业证。”
小X:“那挺好的,也算是高职生实现自我提升的机会吧!”
我:“嗯嗯,是的,我们要更加努力,努力提高自己,努力学习更多的技能,适应社会的发展趋势。”

当今社会,生存方式越来越多样化,教育改革政策也趋于多样化。只要你有继续提高学历的需要,有一颗永不放弃的心,通过你的不断努力,在政策的支持下,你也可以走到自己的最高峰。所以有了技能和学历,你就会成为社会急需的人才,就业不再是问题。
专升本 " title="专升本 "/>
下面这个小编将向你介绍几种类型的大学毕业生
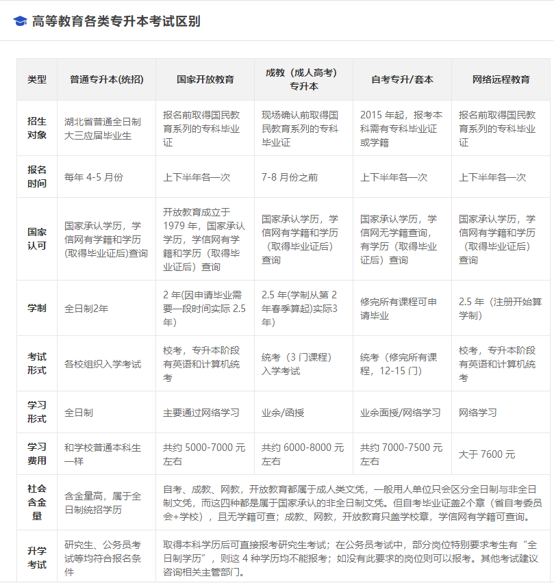
专升本考试是指专(高)职学生进入本科学习的选拔考试的简称,是我国教育体系中专升本学生进入本科院校的考试制度。
大学生有四种类型:普通大学生、自考大学生、成人高考学生和网络教育学生。
1.普通专升本升级
被学院录取后需要学习2年(脱产学习),属于国家普通高等教育,已列入高层次招生计划。他的文凭在大学毕业生中得到的认可是最高的。自2006年起,211所工科院校停止招收普通专升本毕业生,各省普通专升本毕业生招生比例严格控制在当年专升本毕业生的5%以内,纳入高层次招生计划,不再收取8000元的赞助费,而是与普通本科生平价实施。
2.自学和晋升
自考本科是自考本科,也就是独立本科。自考本科一般叫专版。因为它的学习形式自由,申请时间和专业不限,文凭认可率比后两者高,所以很受学生欢迎。
3.高考毕业
成人高等教育(成人高考)就是参加全国统一入学考试,容易通过,录取率高。成人高考分为专科阶段和专科阶段,每年有一次报考机会。
4.在线教育升级
网络教育也是国家高等教育体系。其性质大致类似成人高考,也要求入学考试,但不同的是学校有自己的命题和阅卷,春秋招生。
5.国家开放教育
学校创建于1979年,是在广播电视大学的基础上设立的,是国家大力支持和倡导的一种教育方式,也是未来人文教育的趋势。国家承认学历,而www.chsi.com.cn有学籍和学历(获得毕业证书后)。注册前获得国家教育系列毕业证,主要通过网络学习。

生活中没有那么多如果,但是会有各种各样的结果。选择权在自己手里。只要心中有梦想,愿意花时间奋斗,总有一天你会站在人生的巅峰。然后,回头看看,你会感谢你的选择,感谢你走过的每一段旅程。高职院校的同学们,不要害怕前方的困难,鼓起勇气前进,胜利就在前方等着你。
部分内容来源于网络转载、学生投稿,如有侵权或对本站有任何意见、建议或者投诉,请联系邮箱(1296178999@qq.com)反馈。 未经本站授权,不得转载、摘编、复制或者建立镜像, 如有违反,本站将追究法律责任!
本文标签: 统招专升本动态湖南专升本政策专升本 上一篇:2019湖北普通专升本考试时间预计为6月22日,这些信息你知道吗? 下一篇:双高计划推行,本科生哭诉:还让不让人找工作了啊